欢迎访问河北招程检测服务有限公司官网!
电话:0319-7961010    电话: 13333091006
首页>>新闻动态>>行业动态

联系我们

联系人:赵经理

总机:0319-7961010

邮箱:zgq@zcjcfwgs.com

地址:邢台市平乡县工业集中区

邮编:054500

在线咨询在线咨询

实验室方法验证及方法实例分享

点击数:922025-12-31 10:40:37 来源: 产品检测|产品设计研发|计量器具校准|3C、体系认证咨询|技术服务|河北招程检测服务有限公司

一、实验室方法验证的具体要求



(1)检出限的验证

确定检出限,按方法操作步骤及流程进行分析操作,计算结果的平均值、标准偏差、相对标准偏差、检出限等各项参数。最终的方法检出限为各验证实验室所得数据的最高值。


(2)精密度的验证

有证标准物质/标准样品的测定:采用高、中、低3种不同含量水平(应包括一个在测定下限附近的浓度或含量)的统一样品,每个样品平行测定6次以上,分别计算不同浓度或含量样品的平均值、标准偏差、相对标准偏差等各项参数。


实际样品的测定:各验证实验室应对1~3个含量水平的同类型样品进行分析测试,按每个样品平行测定6次以上,分别计算不同样品的平均值、标准偏差、相对标准偏差等各项参数


对各验证实验室的数据进行汇总统计分析,计算实验室间相对标准偏差、重复性限r和再现性限R。


(3)准确度的验证

若各验证实验室使用有证标准物质/标准样品进行分析测定确定准确度,则需对1~3个不同含量水平的有证标准物质/标准样品进行测定,按全程序每个有证标准物质/标准样品平行测定6次以上,分别计算不同浓度或含量水平有证标准物质/标准样品的平均值、标准偏差、相对误差等各项参数。


若实验室对实际样品进行加标分析测定确定准确度,则需对每个样品类型的1~3个不同含量水平的统一样品中分别加入一定量的有证标准物质/标准样品进行测定。


每个加标样品平行测定6次以上,分别计算每个统一样品的加标回收率。


对各验证实验室的数据进行汇总统计分析,计算其相对误差或加标回收率的均值及变动范围。

图片

二、方法验证的方法应包含以下几个方面


  1. 对现有设备适用性的评价,是否要补充新的的标准器或标准物质。


  2. 对操作规范、不确定度,原始记录、报告格式及其内容是否适应新方法要求的评价。


  3. 对新方法正确运用的评价,当有旧方法变更时,应对新旧方法进行比较,尤其是差异分析与比对的评价。


  4. 对物品制备,包括前处理、存放等各环节是否满足新方法要求的评价。


  5. 对设施和环境条件的评价,必要时进行验证。


  6. 按新方法要求进行两次以上完整模拟检测/校准,出具两份完整结果报告。


  7. 对执行新方法所需的人力资源的评价,即检测/校准人员是否具备所需的技能及能力,必要时应进行人员培训,经考核后上岗。


注意事项:

  1. 方法验证应有文件规定和相应记录,当方法变化后,应重新进行验证。


  2. 方法确认应有文件规定和相应记录,当修改已经确认过的方法时,应确定这些修改的影响,如果影响到原有的确认,应重新进行确认。

图片

三、方法验证的实施步骤


方法验证的实施分两种情况:首次使用的标准和在使用过程中更新版本的标准。


(1)首次使用的标准

1.明确所选择的标准方法为最新有效版本。


2.由技术管理者对实验室资源进行评估,包括人员(人员配备是否符合方法要求,人员是否经过相关培训、考核、授权) ;设备(配备是否符合要求,测量设备是否经过溯源) ;材料(是否充足,是否满足使用要求/是否有效的验收或核查);环境;样品;记录;以及确定是否需要编制作业指导书。


3.组织技术验证工作。结合标准的具体情况,对实验室能否达到方法的各项指标进行证实。


如检出限、回收率、正确度和精密度等。此处建议,针对标准作出规定的指标进行技术验证。如标准规定了允许差,则通过分析有证标准物质,看实验室的分析值与标值的差异是否符合允许差要求;如果标准规定了检出限,则通过多次空白试验(一般取10次以上测定值的3倍标准偏差所对应的浓度值作为方法的检出限)验证实验室所得到的检出限不大于标准的规定值。


4.将标准和作业指导书(如果有)下发至检测现场,下发使用通知,确定方法可以投入使用,并明确正式投入使用的时间。


(2)更新版本的标准

1.对于实验室正在使用的标准方法下发新版本后,首先,应对新旧版本的标准进行核查比对,明确变更内容;必要时对人员进行重新培训,修订作业指导书。


2.将新版标准和作业指导书(如果有)下发至检测现场,同时注意回收旧版标准;下发通知,明确新版标准的投入使用时间。


3.符合A002中的说法时,应由技术管理者组织进行技术方面的验证。技术验证的重点是针对变更的项目,证明实验室仍能满足更新后的标准要求。


若发布机构修订了方法,应在所需的程度上重新进行验证。说法较为笼统,这一点可以参考A002化学领域的检测说明:“当检测标准发生变更涉及到检测方法原理、仪器设施、操作方法时,需要通过技术验证重新证明正确运用新标准的能力”。

图片

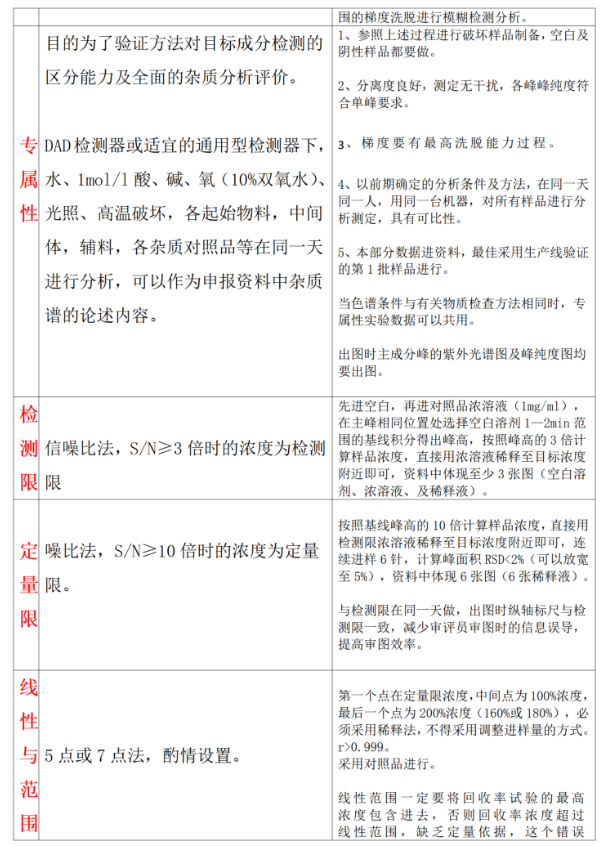
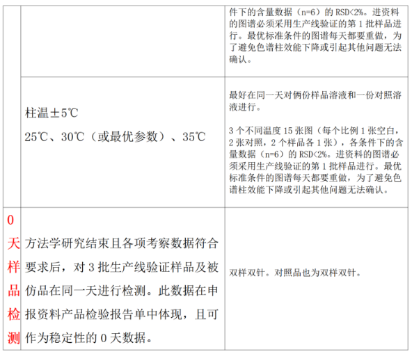
四、方法验证实例:色谱法方法验证


 

在线客服
热线电话
0319-7871789